电话

客户服务热线

027-84472575

18995503585

中文版   |   ENGLISH

search
search
亚格光电
位置:
首页
/
/
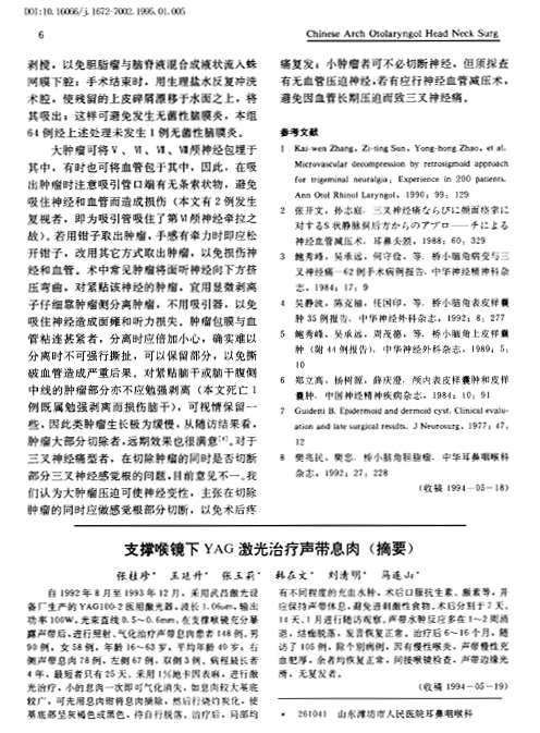
支撑喉镜下YAG激光治疗声带息肉

支撑喉镜下YAG激光治疗声带息肉

  • 分类:产品中心-论文中心
  • 作者:张桂珍 王廷丹 张玉莉 韩在文 刘清明 马连山
  • 来源:亚格光电
  • 发布时间:2021-09-29 09:21

支撑喉镜下YAG激光治疗声带息肉

亚格光电

热点论文

在线留言

留言应用名称:
底部留言
描述:

底部留言

武汉亚格光电技术股份有限公司

地址

地址:武汉经济技术开发区珠山湖大道159号

电话

电话:18995503585     027-84472573

微信公众号

微信公众号

手机网站

手机网站

在线留言

留言应用名称:
底部留言
描述:

底部留言

武汉亚格光电技术股份有限公司

地址

地址:武汉经济技术开发区珠山湖大道159号

电话

电话:18995503585     027-84472573

微信公众号

微信公众号

网站首页    |    走进亚格    |    研发实力    |    产品中心    |    光动力   |    光健康    |    联系我们

版权所有 ©  武汉亚格光电技术股份有限公司  京ICP证000000号

版权所有 ©  武汉亚格光电技术股份有限公司

京ICP证000000号